PRINCE2
Standardized processes for your projects - PRINCE2 software BCS
PRINCE2 is one of the world's most recognized project management methods and stands for structured, process-oriented, and controlled project management. With BCS from Projektron, you can implement PRINCE2 consistently, transparently, and practically. BCS digitally maps all seven PRINCE2 processes, from project preparation to phase and work package control to formal project completion. Project managers maintain an overview of progress, costs, risks, and benefits at all times and control their projects reliably within defined tolerances. BCS supports organizations in applying PRINCE2 not only methodically correctly, but also efficiently in everyday project work – in classic as well as agile or hybrid project environments.
PRINCE2 tools in BCS
What if your project management software for PRINCE2...
➤ supported the seven basic principles, themes and processes of PRINCE2?
➤ was flexible enough to respond to projects of different sizes and complexity?
➤ be scalable to effectively and efficiently support both small and large projects in your organization?
➤ would provide clear definitions of roles, functions and responsibilities in the project team?
➤ provide comprehensive support for document management, including PRINCE2-specific templates?
➤ provide mechanisms for managing changes to the project scope, schedule or budget?
➤ provide effective reporting and analysis capabilities to monitor project status and progress and support decision-making?
➤ integrate agile methods to enable hybrid project management (e.g. PRINCE2® Agile)?
PRINCE2® stands for “Projects in Controlled Environments.” The “2” symbolizes that it is derived from an IT-specific approach. PRINCE2 is recognized and practiced worldwide and is characterized by its process-oriented method, which is based on 7 basic principles, 7 themes, and 7 processes. Compared to other methods, it offers a clear structure and standardized procedures, making it attractive for companies and organizations of all sizes and industries.
The method is process-oriented, product-related, and scalable. Its strengths lie in its flexibility and adaptability to different project environments and in the integration of agile methods, making it a popular choice as a component for hybrid project management. PRINCE2 is particularly suitable for projects that require a clear governance structure and a focus on long-term benefits.
Basic principles of PRINCE2: Tools for each principle in BCS
The seven principles of PRINCE2 form the backbone of a project. They are applied again and again.
PRINCE2 Principle 1: Ongoing business justification
BCS implements this principle by enabling the business case, which provides ongoing business justification. This document contains the business case, the achievable objectives, the resources, the deliverables and the implementation process. The business case contains the information that defines whether the project is feasible, realizable and a worthwhile investment.
Project managers then capture the relevant data such as the 6 key performance objectives (time, cost, quality, scope, risks and benefits) in a document, the project plan, which serves as a baseline document to ensure that the project always has a clear rationale, a definable need and a sustainable benefit for the customer.
PRINCE2 Principle 2: Learning from experience
At each phase boundary, delineated in the schedule by milestones, the project manager documents the lessons learned during the current phase in order to improve the work in future phases. He is also responsible for updating the project plan and business case and for planning the next phase. In BCS, all relevant documents are stored centrally in the project and can be maintained here as the project progresses. Thanks to automatic versioning, no historical information is lost.
Experience from previous projects can be integrated into BCS and used for current and future projects. The tool enables the logging of new experiences and sustainable storage as well as access to these experiences for follow-up projects.
PRINCE2 principle 3: Defined roles and responsibilities
BCS maps the specific roles of the PRINCE2 method with the help of assignments and enables the individual definition of action rights and page rights for each assignment in order to ensure clearly defined roles, functions, responsibilities and competencies within the project organization.
PRINCE2 principle 4: Control via management phases
The software makes it possible to divide projects into different phases and to evaluate progress and check the project status at regular intervals. BCS offers various ways to implement and control the project phases, including the ability to map phases using sub-projects and assign colors to provide a clear visual distinction in the schedule and Gantt chart.
PRINCE2 Principle 5: Management by exception
The software supports management by exception by providing tachometers and graphs to detect overruns of planned values in good time, taking into account the defined tolerances. BCS offers various views and actions to report open points or risks and only allow escalations in exceptional situations.
PRINCE2 basic principle 6: Product orientation
BCS emphasizes product orientation by enabling the definition and delivery of products. Quality management activities are supported by mapping requirements for the product or sub-product and subjecting them to a standardized testing and acceptance process. Planning, monitoring and control of the project are aligned with the products. The software links product structure levels with project structure levels.
PRINCE2 principle 7: Adapt to the project environment
BCS enables flexible adaptation of principles, topics and processes to the individual requirements of each project. The software ensures that nothing is left out, but process steps can be combined or extended and roles can be filled individually or bundled into one person for smaller projects. Minimum customization requirements are defined per topic to ensure that PRINCE2 is adapted to the individual requirements of the project beforehand.
Learning from experience and continuous optimization of standards
As stated in PRINCE Principle 2, experience makes a significant contribution to the success of a project: BCS allows you to easily record experience gained in the current project or incorporate the experience and learning already documented from other projects into a new project. This allows you to continuously improve your processes and your templates for future PRINCE2 projects.
In addition to complete project structures, BCS also allows you to store individual tasks, checklists or workflows as templates. You can use these templates flexibly in your projects in the PRINCE2 software.
You can easily integrate management products into your PRINCE2 projects by defining file templates. In this way, you do not forget important products and ensure that they are available in a uniform layout across all projects.
PRINCE2 project roles: Rights and responsibilities simply assigned
With the flexible and detailed assignment of rights in BCS, you can easily map the set of PRINCE2-specific user roles according to Principle 3 by making assignments:
| Client | Project leader / Project manager | Project assurance |
| User representative | Team manager | Program management |
| Supplier representative | Project support | Change committee |
These assignments automatically give each user the appropriate view and action rights based on their respective role in the project. A team manager, for example, automatically receives the necessary rights for all work packages in their sub-project via the assignment.
In your PRINCE2 project, the fixed project roles can also be displayed in a diagram. You can see at a glance who the project manager is or who belongs to the project support team. The organization chart can also be used in reports and exports.
7 processes of PRINCE2 projects: full support from SU to CP
As PRINCE2 software, Projektron BCS supports you during your work with suitable wizards for the respective management phases of your PRINCE2 projects. From preparation and planning through to the completion of a project. The wizards guide you process by process through the entire PRINCE project lifecycle:
SU: Starting up a Project (Project Preparation)
IP: Initiating a Project
CS: Controlling a Stage (controlling a project phase)
DP: Directing a Project
SB: Managing a Stage Boundary (Managing a Stage Transition)
MP: Managing Product Delivery
CP: Closing a Project
If required, the wizards can be adapted to your needs. In this way, you can create different wizards for PRINCE2 projects of different sizes, for example. The PRINCE2 wizards are linked to the PRINCE2 module.
7 processes of PRINCE2 projects: full support from SU to CP
In BCS, the PRINCE2 phase model can be implemented in two ways: either by mapping with sub-projects or with project phases.
Sub-project method: Each sub-project represents a project phase.
Project phase method: PRINCE2 phases are mapped directly in the plan as project phases. The phases can be color-coded and milestones can be set as the completion of a phase.
The choice between the two methods depends on the specific requirements of your project and your preferred organizational structure.
What phase is the PRINCE2 project in? In the PRINCE2 software timetable, the project phases are clearly displayed and you can easily define the colors yourself.
Specific resource management: utilize capacities
In BCS, you can reserve employee capacities for individual work packages, project phases or the entire PRINCE2 project. You can quickly check how much free capacity is currently available in the resource preview of BCS.

Jannik Knoblich
Project Manager Modernization & Digitization, E-Government, Hanseatic and University City of Rostock Office for Digitization and IT
"The project management of the Hanseatic and University City of Rostock is based, among other things, on the cornerstones of the PRINCE2 project management methodology. (...) BCS is adapted to the methods accordingly. Functions that can be used by the "PRINCE2" module implemented in BCS are helpful in this respect."

Thilo Menges
Head of Corporate Development, Medical University of Lusatia - Carl Thiem
"About 20 project managers who are responsible for projects in the three core areas of IT, Digitization & Innovation, and Research are actively involved in BCS use because they draw on some of the same resources to carry out their projects. For our major projects, we also use the PRINCE2 project management method as far as it fits the organization in each individual case, which BCS optimally supports with functionalities and corresponding wizards."

Arne Hennes
Project Management Office, Datenverarbeitungszentrum Mecklenburg-Vorpommern GmbH
"Since 2008, PRINCE2 has been the only mandatory method with which all development projects are carried out. In software development projects, this approach is mixed with the agile Scrum method. (...) The entire application landscape was consolidated with the introduction of BCS: where there used to be 10 to 15 tools in use, everything is now covered by BCS, we thus save not only costs and effort for operation, but also for internal training."
Management by exception in consultation with the steering committee: tolerance limits
Management by exception in line with PRINCE2 Principle 5 made easy: In the project overview of the PRINCE2 software, you can use the tachometers to see exactly whether you are still in the green zone or whether plan values are in danger of being exceeded and you may need to consult with the steering committee. The CS (Control Stage) assistant supports you in controlling a phase and checking the status.
Together with the steering committee, you as the project manager can define the tolerance limits for your project values for each phase of the project. In the project overview of the PRINCE2 software, you can use the tachometers to see exactly whether you are still in the green zone or whether you need to consult with the project manager.
Product orientation, product management and quality management
Principle 6 of PRINCE2 is the focus on products. In the PRINCE2 context, the term "product" is used as a generic term for all results that are to be achieved by a project. This essentially corresponds to the "deliverable" in the PMBOK Guide (Project Management Body of Knowledge). However, PRINCE2 interprets the product term in a broader context.
BCS emphasizes product orientation by enabling the definition and delivery of products. Quality management activities are supported by mapping requirements for the product or sub-product and subjecting them to a standardized testing and acceptance process. Planning, monitoring and control of the project are aligned with the products. The software links product structure levels with project structure levels and notifies those responsible by e-mail in the event of changes.
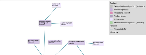
Graphical network diagram for products: Understanding the predecessor and successor of a product at a glance
Products are managed in a hierarchical structure consisting of various product structure elements:
Project end product: Defines the content and objective of a project.
Product group: Used to group individual products and external individual products.
Individual product: Products that contribute to the quality delivery of the project end product.
Sub-product: The lowest hierarchy element that defines the framework for the relevant planning steps.
External single product: Delivered by external parties and may already exist or be created outside the project.
The graphical network diagram for PRINCE2 projects in BCS provides an overview of related products.
Blue arrows symbolize a predecessor-successor relationship.
Gray arrows represent the hierarchy.
It is also possible to display your own relations.
A product can be viewed in detail with one click. The predecessor-successor relationship is displayed even more clearly.
Quality register: Criteria for successful product and project management
To ensure a high-quality product for your project in accordance with Principle 6, enter your criteria in the quality register of the PRINCE2 software BCS. Here you can conveniently and centrally define in one place who is responsible for checking and approving the quality criteria. The responsible persons in the team can display corresponding blocks on their dashboard, the personal overview, for a quick overview and fast access for processing your PRINCE2 projects:
Open points: Here you will find escalated tickets for editing, commenting, solving and ending the escalation.
Quality control - implementation: This is where you carry out quality controls on products.
Quality control - acceptance: The client checks the quality management activity and accepts it.
In all phases of the project, you maintain an overview on your board, can work directly on pending tasks, initiate necessary activities or carry them out yourself and are immediately able to provide information to the steering committee. Just as a person responsible can be defined for criteria, risk owners can be defined for risks.
Change management: personal overview of open points
Change management in your project works via the open items that the members of the steering committee can view in their personal overview. As a project manager, you escalate approvals and changes to tickets directly to the steering committee. They can check and approve the open points directly with one click.
You can also export your entire business case as a report from the PRINCE2 software.
PRINCE2 project management with BCS - your benefits at a glance
Clearly structured tools for implementing the seven PRINCE2 principles
Simple, flexible and freely scalable solution for projects of any size and complexity
Easy-to-understand assignment of tasks and responsibilities within the project team
Comprehensive support for organization and project management with templates and wizards
Effortless control over changes in project scope, schedule or budget
Clear reporting and analysis: as well as insights into the project status
Agile integration: ability to seamlessly integrate agile methods for flexible project management
Easy customization to individual project requirements with a focus on successful project completion










